电动车依其便捷环保和高性价比的特点,成为越来越多人出行的重要交通工具。而在出行途中我们常常会遇到手机或其他电子设备需要应急充电的情况,此时我们可以利用电动车手机充电器解决这一问题,即插即用、充电快速。

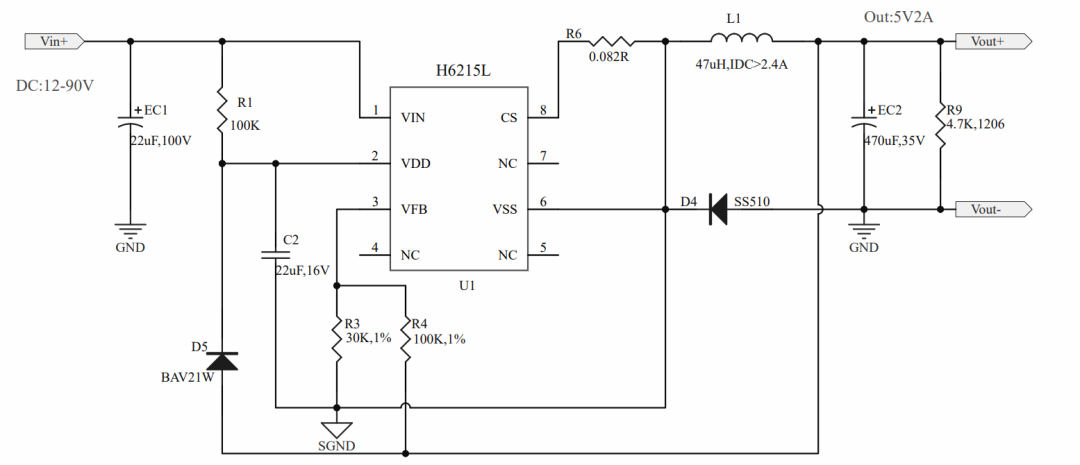
本文介绍的是电动车USB手机充电器供电应用方案。惠海半导体推出的一款高效率DC-DC降压恒压芯片H6215L,可应用于该方案当中,对充电器供电系统的安全、稳定、高效运行起到重要的作用。H6215L支持宽压输入12-100V,支持最大2A持续电流,可广泛兼容市面上的主流数码产品。该芯片输出电压精度高,可控制在±5%的恒压精度,且带有线损补偿功能,这是市场同类芯片所缺乏的,可以解决输出电压受输出线损大而出现电压被拉低的问题。同时H6215L内置多重保护功能,在充电过程中可规避过压、过流、短路、高温等情况的发生。
1.低功耗,低纹波
2. 输出线损电压补偿
3. 高转换效率可达95%
4. 内置100V高压MOS
5. 宽压12V-100V输入范围
6. 支持输出电压最低可调至3.3V
7. 线性调整率和负载调整率良好
8. 内置软启动功能(SS),启动无过冲
9. 动态响应快,输出电压精度高(±3%)
10.典型的2A持续电流及4A峰值瞬间电流
11. 带多种保护功能:过流保护(OCP)、过热保护(OTP)、输出短路保护(SCP)

该应用方案的典型参数为:
【输入DC12-90V 输出DC5V2A】
( H6215L供电原理图 )

( DEMO板 )

输出纹波低

动态响应好


销售支持与服务
1.芯片选型&现成方案
惠海半导体可协助客户选型,推荐最合适、性价比最高的芯片,同时有现成方案供参考,可申请免费样品/DEMO测试。
2.技术支持&免费样板
惠海半导体拥有专业的FAE团队,可免费提供技术支持与测试服务,协助解决产品应用的各种问题。
3.品质保证&价格优势
惠海半导体IC/MOS原厂直销,有品质保证,价格优势明显,提高产品在客户端的竞争力。
4.现货供应&闪电配送
惠海半导体供货能力强,库存充足,同时我司的封装厂能,提供良好的交货周期及产能保证。
5.关于我们
惠海半导体专注于DC-DC芯片及功率MOSFET器件的设计研发与封装制造,拥有专业的研发、销售及FAE团队,可以为客户提供高性价比的整套解决方案,免费的技术支持及实验仪器测试服务。我司的晶圆仓常年保持在27°C恒温恒湿环境,保证晶圆、芯片的品质。惠海半导体是IC&MOS原厂,自有封装厂,能够更好地把握产品质量、产能及交货周期,为客户争取更大的成本优势,保证高性能、高性价比的产品供应。公司位于东莞南城CBD,东莞大道旁,蛤地地铁站出口,毗邻京港澳高速出口,交通便利,自拥300平方甲级写字楼办公物业,欢迎各位莅临参观洽谈!
- END -

欢迎联系我们,免费申请样品/DEMO测试
联系电话:0769-22369816
官网:www.hxc-power.com
地址:东莞市南城区寰宇汇金中心9B栋2112-2113
|
|