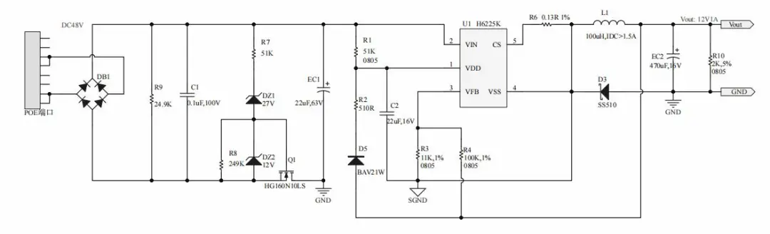
POE交换机(接口MOS管)+POE分离器/中继器(协议MOS管)选型:

POE方案搭配我司的MOS管使用,可充分发挥其优势,为POE提供高效、稳定的使用体验。我司还拥有20V至250V不同电压值的NMOS和PMOS全系列产品,封装类型包括PDFN3*3、PDFN5*6、TO-252、SOP-8、SOT23、SOT89-3、TO-263、TO-220等,且产品持续更新中。
NMOS常用型号:
3400 30N03 50N03 90N03 120N03 50N04 120N04 15N06 30N06 50N06 70N06 120N06 5N10 12N10 15N10 25N10 45N10 70N10 5N15 10N15 15N15 5N20 10N20 5N25 等型号
PMOS常用型号:
3401 5P03 5P04 15P04 30P04 50P04 5P06 20P06 50P06 5P10 10P10 30P10 50P10 8P15 30P15 20P20 等型号
应用领域广泛:
◆适用于加湿器、雾化器、美容仪等小家电产品。
◆蓝牙音箱、电弧打火机、车灯、舞台灯等LED照明及消费电子领域。
◆马达驱动、逆变器、无线充、POE等电源管理及应用场景。
◆无刷电机、电动工具、PD快充等高性能需求领域。
◆太阳能电源、防盗器、充电器、电动车转换器等新能源及安防产品